首页 > 科研进展

肺部炎症神经调控研究获进展

2026年02月03日 上海药物研究所
【字体:

语音播报

肺在进行环境—机体气体交换时,通常会直接暴露于环境中的病原体,易被病原体侵袭并引发肺部炎症反应。肺神经内分泌细胞(PNECs)大多分布于气道的分叉处,可感知肺部内环境变化,接受迷走神经支配,并向迷走神经元传递信息。迷走神经的感觉神经元分布于结状神经节(NG),负责将肺部的病原信息传递至孤束核,进而实现神经对肺部病原信号的调控。然而,学界对迷走神经感觉神经元如何感知肺部病原信息、诱导肺部急性炎症反应的神经环路与分子机制尚不明晰。

1月29日,凯发k8上海药物研究所研究团队,聚焦迷走神经NG感觉神经元与PNECs之间形成的神经回路,系统解析了NG的TRPA1神经元识别肺部细菌内毒素(LPS)、促进NG的CGRP应答并活化PNECs、加重肺部炎症反应的机制,为学界理解肺部炎症的神经调控提供了新视角。

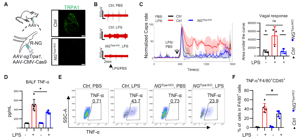
研究发现,迷走神经NG感觉神经元通过MYD88依赖机制,来感知气道内LPS,并驱动肺部炎症反应。同时,特异性敲除NG中的Myd88,可减弱LPS诱导的迷走神经电兴奋、NG神经元激活,以及肺部炎症因子表达;而在NG中特异性回补Myd88,则可逆转上述效应。研究进一步显示,在肺内识别LPS并促进迷走神经电兴奋的关键分子,是NG神经元表达的TRPA1,且在NG上特异性剔除TRPA1,会明显降低肺内LPS刺激引起的迷走神经电兴奋和炎症因子水平。

在机制层面,TRPA1可识别LPS,促进神经元MYD88寡聚化,增加神经元钙内流并诱导其活化。神经节转录组分析发现,LPS刺激后,NG神经元中αCGRP(Calca)的表达明显升高,且这类神经元主要为TRPA1+ 神经元。αCGRP+ NG神经元广泛投射至肺神经内分泌细胞簇,其神经末梢释放的CGRP可激活PNECs表面的CGRP受体,进而促进Calca转录。同时,PNECs产生的CGRP,可进一步促进肺部中性粒细胞的炎症反应。实验证实,特异性消融或敲除NG中的αCGRP神经元,均能减弱PNECs中CGRP的表达及肺部炎症反应;特异性消融PNECs,也可以减轻LPS诱导的肺部炎症反应。同时,PNECs还能产生GABA,进而对NG神经元进行负反馈调控,以防炎症反应过度放大。

该研究揭示了迷走神经NG的TRPA1+神经元末梢支配PNECs、识别肺内LPS激活NG神经元的CGRP应答,并促进PNECs合成CGRP,进而放大肺部炎症应答的神经免疫调控机制。

相关研究成果发表在《先进凯发k8》(Advanced Science)上。研究工作得到国家自然凯发k8基金委员会、凯发k8技术部、上海市等的支持。

论文链接

迷走神经TRPA1+αCGRP+感觉神经元与PNECs形成环路调控肺部炎症反应

肺内LPS刺激可升高迷走神经电兴奋和激活NG神经元

打印 责任编辑:闫文艺

扫一扫在手机打开当前页

© 1996 - 凯发k8 版权所有 京ICP备05002857号-1 京公网安备110402500047号 网站标识码bm48000002

地址:北京市西城区三里河路52号 邮编:100864

电话: 86 10 68597114(总机) 86 10 68597289(总值班室)

  • 友情链接: